新闻中心
西海岸张呈栋赛季报销,与青岛籍前国脚姜至鹏同病相怜
类别:杏彩体育 发布时间:2025-11-14
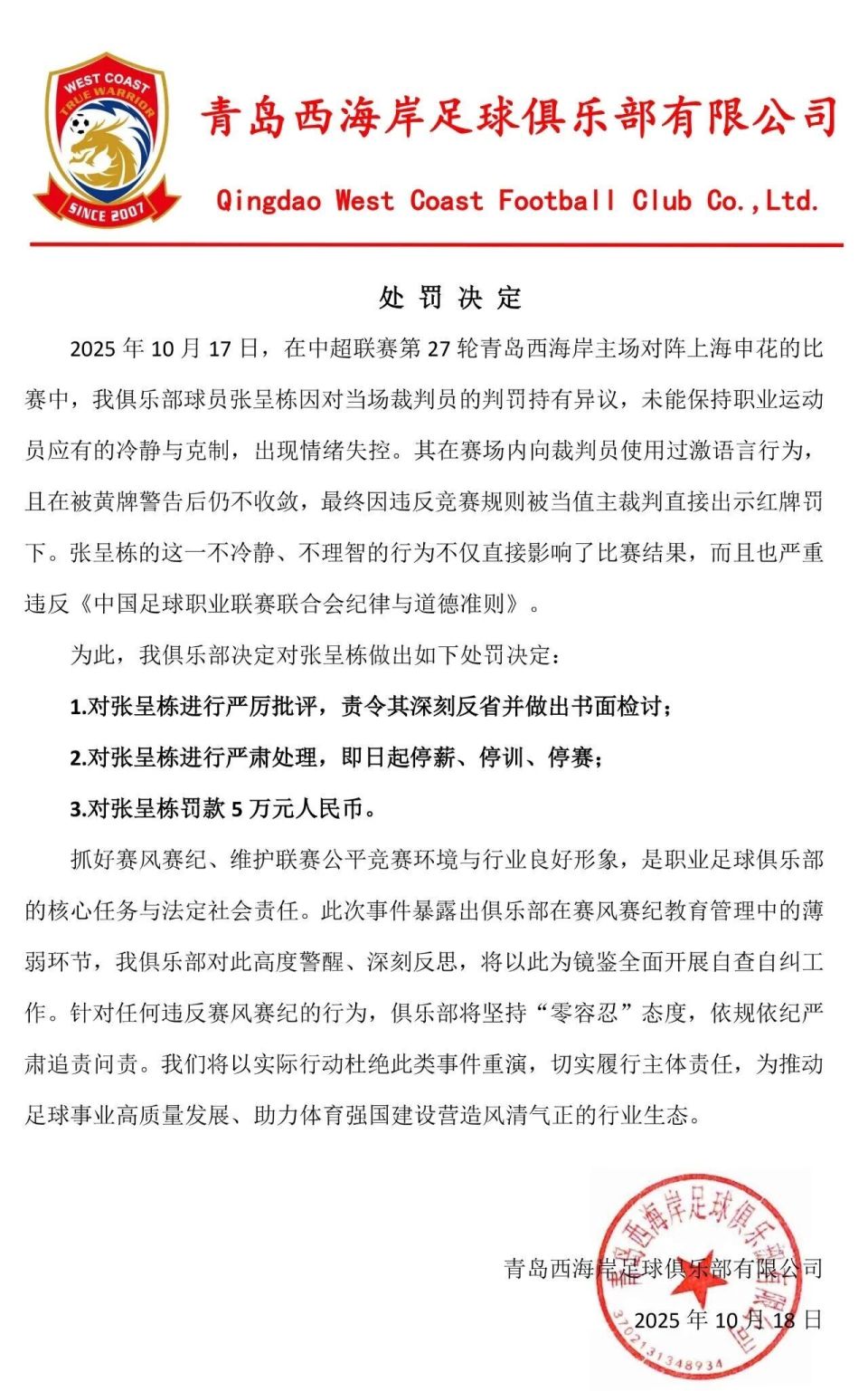
昨天下午,中足联发布了对青岛西海岸海归前国脚张呈栋违规违纪行为的处罚决定。上周五,在西海岸主场1:2惜败于争冠球队上海申花的中超第27轮比赛中,张呈栋在上半场伤停补时阶段辱骂主裁判和助理裁判,因此被红牌罚下,导致西海岸陷入9打11(其队友孙捷已在第38分钟被罚下)的极端不利局面。上周六下午,西海岸足球俱乐部火速发布了对张呈栋的处罚决定——责令其深刻反省并做出书面检讨;即日起停薪、停训、停赛(即所谓的“三停”);罚款人民币5万元。而根据中足联的处罚决定,张呈栋被追加停赛5场并罚款人民币5万元。鉴于本赛季中超已仅剩3轮比赛,将总共被停赛6场(包括吃到红牌后的自然停赛)的张呈栋实际上已赛季报销,而且剩余3场停赛将在下赛季执行。
▲冲动是魔鬼!张呈栋为自己的口不择言付出了惨痛代价,不仅将总共停赛6场,且直接经济损失至少10万元。
▲无巧不成书!上赛季,在武汉三镇主场0:2不敌申花的中超第20轮比赛中,当时效力于三镇的青岛籍前国脚姜至鹏因辱骂第一助理裁判被红牌罚下,此后被中国足协追加停赛5场并罚款5万元。那场比赛,主裁判也出示了两张黄牌,只不过其中一张给了申花门将鲍亚雄。本赛季至今,比张呈栋小25天的姜至鹏代表深圳新鹏城在中超出场22次,其中17次首发,总共送出4次助攻,足见其宝刀不老。

值得注意的是,张呈栋已是36岁高龄,其与西海岸足球俱乐部签订的工作合同将于今年12月31日到期。
本赛季,曾在葡超单赛季斩获6球的张呈栋在中超出场26次,其中19次首发,没有贡献进球或助攻。
目前来看,脾气火爆的张呈栋已很难与眼里不揉沙子的西海岸足球俱乐部再续前缘,他是否会就此挂靴退役?只有时间能给出答案。无论如何,祝福张呈栋一切顺利!本周日18时30分,暂居第八的西海岸将坐镇位于古镇口核心区的青岛西海岸大学城体育场,在中超第28轮迎战比“领头羊”上海海港少2分的成都蓉城。上半程,西海岸凭借阿齐兹的进球客场1:1战平蓉城。

前天晚上,明显有所保留的蓉城在亚冠精英联赛第三轮主场0:2不敌暂居马来西亚足球超级联赛头名的柔佛新山,目前以1胜2负战绩在东亚区的12支参赛球队中位列第十。
本周日,让我们齐聚西海岸大学城体育场,为西海岸加油鼓劲、呐喊助威!

